国自产拍偷拍精品啪啪丨欧美乱妇高清免费96欧美乱妇高清丨色欲天天婬色婬香影院视频丨美女张开腿喷水高潮丨三级久久亚洲日本
English
|
繁體版
|
加入收藏
|
設為主頁
產品搜索:
首 頁
林頻產品
環境試驗設備
振動試驗設備
其它產品
服務與支持
售后服務
投訴及報修
客戶留言
技術文章
相關標準
檢測報告
資料下載
新聞中心
林頻新聞
行業新聞
國內資訊
人力資源
人才招聘
用人理念
人才培訓
林頻總站
加入我們
內部培訓
關于林頻
公司介紹
林頻文化
組織架構
經典客戶
聯系我們
林頻新聞
行業新聞
國內資訊
產品信息
鹽霧試驗箱
二氧化硫試驗箱
高低溫箱|低氣壓試驗箱
恒溫恒濕試驗箱
低溫試驗箱
高低溫濕熱試驗箱
烘箱|精密干燥箱
真空干燥箱
溫度沖擊試驗箱
藥品穩定性試驗箱
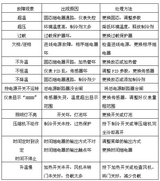
可程式恒溫恒濕試驗箱故障顯示及排除
時間:2011-6-1 8:25:55
請參照表列方式,來排除貴公司可程式
恒溫恒濕試驗箱
故障。如果你的故障在下列表中,沒有描述,而你未能排降時,請速與本公司維修部門聯絡。技術支持:024-83503936
熱門產品
GB 11241-1989 恒溫水槽...
GB 10593.3-90 電工電子產...
GB 10593.2-90 電工電子產...
GB 10593.1-1989 電工電...
GB 10589-1989 低溫試驗箱...
GB 2423.04-1993 電子電...
GB 2423.04-1993 電子電...
GB 2423.04-1993 電子電...
GB10587-89 鹽霧試驗箱技術條...
GB-T 4797.6-1995 電工...
GB2423.03恒定濕熱試驗方法...
GB2423.18交變鹽霧試驗...
咨詢熱線:4000662888
技術文章
高低溫試驗箱標準
鹽霧試驗機標準【沈陽林頻】
高低溫濕熱試驗箱【沈陽林頻...
高低溫交變濕熱試驗箱圖文解...
鼓風干燥箱的詳細資料來自沈...
濕熱試驗箱-沈陽林頻實驗設...
高低溫交變試驗箱的技術資料...
恒溫、低溫、高低溫試驗箱資...
鹽水噴霧試驗機——來自林頻...
用戶選購儀器應注意的幾個問...
電工電子產品環境試驗國家相...
聯系我們
|
關于我們
|
售后服務
|
友情鏈接
|
網站導航
|
法律聲明
|
隱私保護
主營
:
鹽霧試驗箱
,
鹽霧測試儀
,
高低溫測試儀
版權所有 © 上海林頻儀器股份有限公司
Copyright(c) Shanghai Linpin Instrument Stock Co., LTD. All Right Reserved.
電話:4000662888 021-60899999 傳真:021-34097666
地址:上海市奉賢區展工路888號